How to plan and budget for enterprise SEO
In an ideal enterprise world, your CMO would plan a budget for SEO, leaving you to enjoy building your strategy without endlessly trying to prove ROI for each line item.
Like I said, ideal. But not exactly realistic.
Because CMOs are often hyperfocused on brand strategy or activation. Often, SEO is an entirely new marketing channel for enterprise companies. So, SEO professionals are left to their own devices.
Anyone who’s ever had to plan an enterprise SEO budget knows that making this business use case can feel like you’re forced to eat grandma’s Jell-O salad. It’s a painful experience.
So, how do you create an SEO budget for an enterprise company?
As an enterprise SEO Director for multiple companies, I’ve had the luxury of spending countless hours in spreadsheets and meetings to help the C-suite understand why SEO deserves a budget and how SEO will impact the bottom line.
Below is my step-by-step process for building an SEO budget.
1. Understand the business model
Why is this the first step to developing an SEO budget for an enterprise company?
The business model tells you what projects get money and don’t. Business models move your organization in a specific direction.
By diving deep to grasp your company’s business model, you can strategically build your SEO budget to align with what the business wants to do.
If you want to operate at an executive level in an enterprise company, you have to get below the surface. You can do this by finding the answers to these questions:
- How do customers behave? How do they find us? What do they click on?
- What percentage of revenue comes from each business unit?
- What revenue metrics are we reporting on (LTV, CAC, margin, etc.)?
The business model is the foundation you will build your SEO strategy on. Each different business model will dictate what your SEO tactics are.
Let’s walk through some examples.
Rover’s business model is built around lead generation. It’s got a beautiful map with dog walkers listed. Therefore, this page needs to be tailored to attract users to input their information.

Yelp’s business model is centered around sponsored listings and advertising dollars. The pages need to be structured to support the advertiser’s spend.

2. Correlate SEO to revenue
When you get to an enterprise company as an SEO Director or above, you cannot speak to the C-suite executive team without mentioning revenue.
Let’s pretend you’re presenting to a CEO. The CEO wants to see “I’d like to propose we do X, which will achieve $ZZZ and cost $Y.” How would you fill in the blank?
Here’s how Matt McKinley, SEO Manager for Revolt Media & TV, would fill in the blank.
“X would represent one of the biggest projects from the SEO roadmap that’s needed to drive traffic/revenue. ZZZ is measured by the potential increase in traffic x average order value. Y would be the cost of resources needed for the project such as tools, other team’s time (developers, designers, editorial, etc.), additional SEO headcount, etc.”
If you don’t mention revenue when pitching to the executive team, you’ll likely be more embarrassed than Adidas was for the Boston Marathon email debacle.
Tough to recover from that, right?
SEO professionals know how difficult it is to tie revenue to SEO, especially if your analytics is broken.
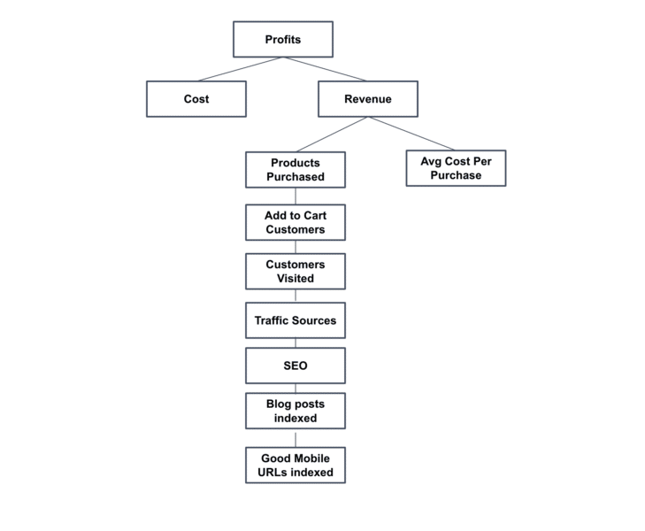
I often get asked, “If we improve our page speed score by 10 points, how will that impact revenue?” Connecting a page speed to a revenue increase is a long-fetched idea. But we have to back into it somehow.
Based on the below, you can say the number of good mobile URLs that are indexed impacts our organic traffic, therefore impacting new customers and revenue.

Now, you can make a statement like:
“Each indexed Good Mobile URL is worth $10. If we improve the number of Good Mobile URLs by 50%, we can estimate a $5 million additional value.”
Do you smell that? It smells like BS. 💩That’s because it is.
Yet, this is how executives at enterprise companies operate. With these back-of-the-envelope calculations, you can frame the potential value of a project more strategically.
Remember, it doesn’t have to be 100% accurate. Executives want to see that you’re looking beyond just the traffic.
For example, let’s say you want to create a series of buying guides, but you need to expand the resources.
To sell this to the executive team, you would want to lead with something like, “We estimate that our guides are worth $20,000 in incremental revenue.”
Now to get this information to work up to the $20,000, you’ll want to look at historical data. Show a before/after scenario of an uptick in revenue after publishing a guide.
You can look at categories. Using the example above, you could pull data from the Xbox category sales after launching the buying guide.

Let’s walk through another example. I was working on a budget request for additional writers for a real estate company.
Here is how I turned hypotheticals into ROI:
We have the potential to be generating $2,910,000 from the blog each month with an ROI of 93%. This is based on the assumptions provided below.
- 160 hours per month for [LIST TEAM MEMBERS] to manage the blog (80 hours per person per month)
- $23,720 per month in labor costs to manage the blog
- $18,720 per month for [LIST TEAM MEMBERS] to manage the blog ($117 per hour)
- $5,000 per month for freelance writers (this is our current budget for the 20 blogs we are producing today)
- $5,000 additional cost per month for new freelance writers)
- $500 per month in technology costs (hosting, maintenance plugins, Semrush, etc.). This is a guesstimate.
It costs us $29,220 per month to manage the blog.
Let’s assume that after visiting the blog, 30 people per month sign up.
If we sell a house for $150,000 and earn a net commission of 2.2%, that transaction is worth $3,300. However, if we complete more transactions between listings, sales, etc., that’s an additional $18,950 in revenue. If the family is well connected and can send us two $3,300 transactions per year for 15 years, that’s another $99,000 in revenue. In other words, that $3,300 transaction is the bridge to a total client lifetime value of $121,250.
But, we know we have company blog expenses of $29,220 per month. The $29,220 is roughly 24% of the $121,250 comes out for expenses. So that brings us to $92,030.
So let’s assume our customer lifetime value for the blog is $92,030.
We would be generating $2,760,900 from the blog each month (30 sign ups from the blog per month x $92,030).
Our monthly ROI of the blogging program is 93%. ($2,760,900 from monthly revenue – $29,220 investment = $2,731,680 divided by $29,220 investment = 93%).
Here is a link to my example document to give you something to work with.
Again, it doesn’t have to be accurate. These are simply assumptions based on the data.
Get the daily newsletter search marketers rely on.
3. Forecast SEO traffic
“Hey, we need a forecast for SEO in 2023.” This is a common ask I get from CEOs, CFOs, CMOs, etc.
Before you can forecast traffic, you need to understand the business model.
If you have a solid understanding of the business model, you can segment your forecasting based on the business structure instead of page type.
For example, I worked on a project from Brother USA. Originally, I started to prioritize by page type.
But once I understood the business model and the different business units, I was able to deliver a better forecast.

Once you know what areas of the website you are forecasting for, you can begin to build your SEO budget spreadsheet.
I connected with Jori Ford, CMO at FoodBoss, to better understand how to forecast SEO. Ford shared:
“I outline existing traffic. Then, determine a projected lift based on SEO activities. After, I align that lift to the existing conversion metrics to show projected conversions. Next, I apply the overall value of those conversions as it relates to the business to do a rough range of potential financial gain whether that be revenue or just “value” vs. “cost.””
So you can see it’s all based on hypothetical scenarios.
That’s why I recommend thinking about four different scenarios to give your executive a decision based on impact.
- Scenario 1: Baseline (if we do nothing)
- Scenario 2: Conservative
- Scenario 3: Average
- Scenario 4: Optimistic
For example, if Best Buy wants to expand its buying guides, you can break down the investment into something like this.

If you’re interested in learning more about financial models, I recommend Tom Critchlow’s SEO MBA course. Also, Tom Capper’s article on SEO Forecasting in Google Sheets is amazing.
On the flip side, you can go a different route if you’re an agency. I connected with Will Critchlow, CEO at Searchpilot, and he shared insight into how his agency goes about this for enterprise companies.
“We start with the trend from Google of on-site SEO being more unpredictable and less rules-driven than ever before, and the growth of their use of AI/ML continuing that trend. That, combined with the biggest problems large organizations face with SEO is in getting it done and proving the results lets us make the case that their on-site strategy should be built around SEO testing. From there, we build a budget case based on an ROI model that assumes a certain testing cadence, percentage of positive tests, and typical uplifts.”
SEO testing is underrated in enterprise companies. If you have the flexibility to A/B test your SEO tactics, you can make a better case for SEO ROI.
Before you present your enterprise SEO budget to your executives
Get eyes on the overall marketing budget
The golden rule of company budgets has always been that 10% of your company revenue goes toward your marketing budget.
Then, that 10% is split between online and offline channels.
In 2022, CMOs spend 56% of total marketing budget on online channels, according to Gartner’s 2022 Marketing Budget report.
That means you’re fighting for a teeny tiny slice of the pie.
Here’s a hypothetical range of enterprise SEO companies and how much they should spend on online channels.

Before pitching your budget, you need to have eyes on the marketing budget before you ask for something above the overall marketing budget.
Compare your SEO budget to your PPC budget
Again, hypothetically, you have 56% of the overall marketing budget going to online channels. Now you’re competing against other online channels for budget.
In the same Gartner report, CMOs shared how the online channel marketing budget gets allocated:
- 10.1% to social advertising
- 9.8% to search advertising
- 9.3% to digital display advertising
- 8.8% to digital video advertising
- 8.1% to partners
- 8.1% to digital audio advertising
- 8.5% to SEO
- 7.8% to content and messaging
It’s shocking. Out of the 56% of the overall marketing budget for online channels, CMOs are allocating 8.5% to SEO.
Here is what that could look like for you:

Then, with your SEO budget, you need to determine what percentage goes to technical, content and link building.
Having this deep understanding of the marketing budget gives you a rough idea of the budget you could aim for.
Embrace the suck of enterprise SEO budgets
Proving ROI in SEO may seem like a pointless, unuseful, tedious task made up of lies.
But as SEO professionals, we must embrace the suck.
Sure, it might seem like B.S. to you. But to your CMO or CEO, it might sound the alarm that you’ve been screaming. By speaking the business language, you’re speaking the language of your executives.
The truth is, SEO professionals need to stop talking about traffic and pageviews and start talking about revenue.
Budget spreadsheets aren’t sexy. But assumptions are free.
Remember, it’s not about an accurate scientific method. It’s about giving you something to connect with the C-suite.
I outline existing traffic, projected lift based on activities, and align that lift to the existing conversion metrics to show projected conversions. I then apply the overall value of those conversions as it relates to the business to do a rough range of potential financial gain, whether that be revenue or just “value” vs. “cost.”
I’d like to propose we increase monthly active users by 20%, which will achieve $ZZZ based on the LTV or first-time purchase value of a user and will cost us $Y to get there over the next ABC time frame.
Opinions expressed in this article are those of the guest author and not necessarily Search Engine Land. Staff authors are listed here.
New on Search Engine Land
https://searchengineland.com/enterprise-seo-budget-plan-387117